Binome2021-1 : Différence entre versions
(→Séance 9) |
(→COMPOSANTS) |
||
| Ligne 88 : | Ligne 88 : | ||
Pinout: | Pinout: | ||
[[Fichier:Att84.jpg|thumb|600px|center]] | [[Fichier:Att84.jpg|thumb|600px|center]] | ||
| + | |||
| + | |||
| + | |||
| + | Carte essai par Alexandre : | ||
| + | [[Fichier:]] | ||
Version du 24 mars 2022 à 18:41
Sommaire
INTRODUCTION
Durant ce BE, nous avons décidé de réaliser une clé qui possédé un haut parleur ainsi qu'un vibreur permettant de se satisfaire
Description : Ce projet est une clé USB ayant une spécialité qui ferra fureur. Elle permet de stocker des données comme des photos ou bien des vidéos mais peut tout aussi bien vibrer mais aussi compter une belle histoire d'amour. Le but de se projet est de remonter le moral des personnes faisant du télétravail avec un objet passe partout et tout à fait anodin qui permet de passer une bien meilleure journée. La clé de forme cylindrique est fourni avec un long câble USB pour plus de maniabilité et d'aisance lors de l'utilisation.
https://azduino.com/bin/micronucleus/
Séance 1
Création du binôme; choix de l'option ajouté à la clé
Séance 2
Début des recherches des différents composants requis pour la construction de notre clé + début du projet sur Fritzing (première esquisse produite)
Séance 3
Vérification de la part des professeurs du bon fonctionnement électronique du projet: Modification au niveau du HP (mise en place d'un convertisseur num/anal pour mettre des fichiers audio pré-enregistré)
Séance 4
Mise en place du convertisseur sur Fritzing et vérification par les professeurs. Possibilité d'avoir une clé Stéréo. Intégration d'un deuxieme HP sur le Fritzing mais possibilité d'en mettre qu'un seul
Séance 5
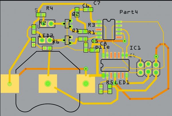
Routage de la carte externe
Séance 6
Modifications du routage pour la carte
Séance 7
Soudures effectuées vérification du fonctionnement de la carte
Séance 8
CC enlevé et test de programmation sur l'attiny 84 avec l'arduino
Séance 9
Programmation réussi test de vibration avec un vibreur piézo (vibration trop faible ==> On va partir sur un vibreur de telephone) et test spi transfer
Séance 10
programmation vibreur pwm et test encodage haut parleur
Séance 11
Routage de la clé USB (ajout RX, TX et GND + ISP + Alimentation (+ , GND) de la carte fille directement sur la clé USB), carte fille refaite par le corps professoral.
Séance 12
Début de la modélisation 3D du projet, début de la programmation en C de la clé USB
https://www.youtube.com/watch?v=bj57xuQS7L8
COMPOSANTS
Haut parleur :
Convertiseur Numérique/analogique : MCP48FVBXX
Cablage:
Micro-controleur : Attiny84
Pinout:
Carte essai par Alexandre : [[Fichier:]]


