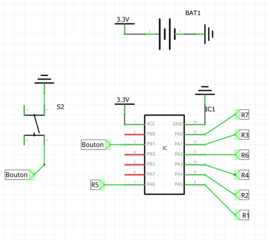
Fichier:Schema de.png
De Wiki de bureau d'études PeiP
Révision datée du 26 mars 2020 à 16:52 par Cdelecou (discussion | contributions)
Taille de cet aperçu : 673 × 600 pixels. Autres résolutions : 269 × 240 pixels | 783 × 698 pixels.
Fichier d'origine (783 × 698 pixels, taille du fichier : 62 Kio, type MIME : image/png)
Historique du fichier
Cliquer sur une date et heure pour voir le fichier tel qu'il était à ce moment-là.
| Date et heure | Vignette | Dimensions | Utilisateur | Commentaire | |
|---|---|---|---|---|---|
| actuel | 26 mars 2020 à 16:52 | 783 × 698 (62 Kio) | Cdelecou (discussion | contributions) |
- Vous ne pouvez pas remplacer ce fichier.
Utilisation du fichier
La page suivante utilise ce fichier :