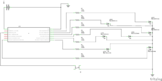
Fichier:VueSchematique;png.png
De Wiki de bureau d'études PeiP
Révision datée du 6 avril 2020 à 07:38 par Ndebaisi (discussion | contributions)
Taille de cet aperçu : 800 × 403 pixels. Autres résolutions : 320 × 161 pixels | 2 382 × 1 200 pixels.
Fichier d'origine (2 382 × 1 200 pixels, taille du fichier : 148 Kio, type MIME : image/png)
Historique du fichier
Cliquer sur une date et heure pour voir le fichier tel qu'il était à ce moment-là.
| Date et heure | Vignette | Dimensions | Utilisateur | Commentaire | |
|---|---|---|---|---|---|
| actuel | 6 avril 2020 à 07:38 | 2 382 × 1 200 (148 Kio) | Ndebaisi (discussion | contributions) |
- Vous ne pouvez pas remplacer ce fichier.
Utilisation du fichier
La page suivante utilise ce fichier :