Fichier:Circuit 1 educle.png
De Wiki de bureau d'études PeiP
Révision datée du 22 janvier 2021 à 15:44 par Cbricou1 (discussion | contributions) (Premier circuit pour éduclé)
Taille de cet aperçu : 800 × 577 pixels. Autres résolutions : 320 × 231 pixels | 1 107 × 798 pixels.
Fichier d'origine (1 107 × 798 pixels, taille du fichier : 114 Kio, type MIME : image/png)
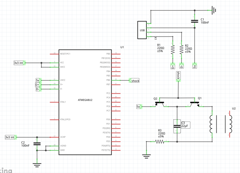
Premier circuit pour éduclé
Historique du fichier
Cliquer sur une date et heure pour voir le fichier tel qu'il était à ce moment-là.
| Date et heure | Vignette | Dimensions | Utilisateur | Commentaire | |
|---|---|---|---|---|---|
| actuel | 22 janvier 2021 à 15:44 | 1 107 × 798 (114 Kio) | Cbricou1 (discussion | contributions) | Premier circuit pour éduclé |
- Vous ne pouvez pas remplacer ce fichier.
Utilisation du fichier
La page suivante utilise ce fichier :