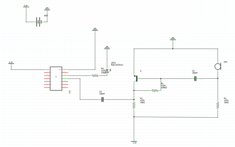
Fichier:Schmatic.PNG
De Wiki de bureau d'études PeiP
Révision datée du 15 février 2021 à 10:25 par Msaniez (discussion | contributions)
Taille de cet aperçu : 800 × 502 pixels. Autres résolutions : 320 × 201 pixels | 2 241 × 1 407 pixels.
Fichier d'origine (2 241 × 1 407 pixels, taille du fichier : 194 Kio, type MIME : image/png)
Historique du fichier
Cliquer sur une date et heure pour voir le fichier tel qu'il était à ce moment-là.
| Date et heure | Vignette | Dimensions | Utilisateur | Commentaire | |
|---|---|---|---|---|---|
| actuel | 15 février 2021 à 10:25 | 2 241 × 1 407 (194 Kio) | Msaniez (discussion | contributions) |
- Vous ne pouvez pas remplacer ce fichier.
Utilisation du fichier
La page suivante utilise ce fichier :