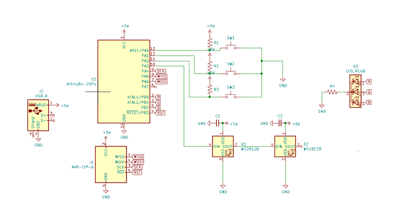
Fichier:SCHEMA LOUIS ALEXIS.png
De Wiki de bureau d'études PeiP
Révision datée du 7 février 2022 à 11:44 par Anoel1 (discussion | contributions)

Taille de cet aperçu : 800 × 439 pixels. Autres résolutions : 320 × 176 pixels | 1 284 × 705 pixels.
Fichier d'origine (1 284 × 705 pixels, taille du fichier : 18 Kio, type MIME : image/png)
Historique du fichier
Cliquer sur une date et heure pour voir le fichier tel qu'il était à ce moment-là.
Date et heure | Vignette | Dimensions | Utilisateur | Commentaire | |
---|---|---|---|---|---|
actuel | 7 février 2022 à 11:44 | ![]() | 1 284 × 705 (18 Kio) | Anoel1 (discussion | contributions) |
- Vous ne pouvez pas remplacer ce fichier.
Utilisation du fichier
La page suivante utilise ce fichier :