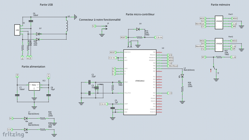
Fichier:Schematictlseance9.png
De Wiki de bureau d'études PeiP
					Révision datée du 14 mars 2022 à 11:15 par Tdelaun1 (discussion | contributions)
Taille de cet aperçu : 800 × 451 pixels. Autres résolutions : 320 × 180 pixels | 1 442 × 813 pixels.
Fichier d'origine (1 442 × 813 pixels, taille du fichier : 317 Kio, type MIME : image/png)
Historique du fichier
Cliquer sur une date et heure pour voir le fichier tel qu'il était à ce moment-là.
| Date et heure | Vignette | Dimensions | Utilisateur | Commentaire | |
|---|---|---|---|---|---|
| actuel | 14 mars 2022 à 11:15 | 1 442 × 813 (317 Kio) | Tdelaun1 (discussion | contributions) | 
- Vous ne pouvez pas remplacer ce fichier.
 
Utilisation du fichier
La page suivante utilise ce fichier :