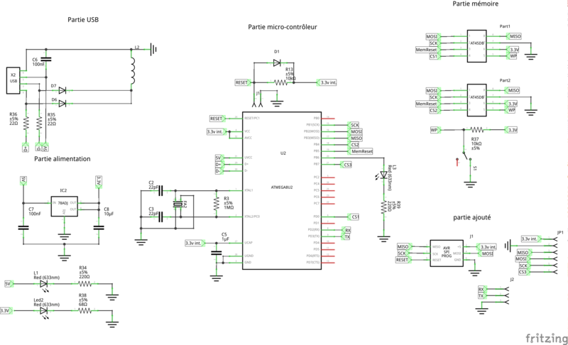
Fichier:PCB cle G2 sch.png
De Wiki de bureau d'études PeiP
Révision datée du 14 mars 2022 à 12:36 par Cmenuge (discussion | contributions)
Taille de cet aperçu : 800 × 486 pixels. Autres résolutions : 320 × 194 pixels | 2 337 × 1 419 pixels.
Fichier d'origine (2 337 × 1 419 pixels, taille du fichier : 300 Kio, type MIME : image/png)
Historique du fichier
Cliquer sur une date et heure pour voir le fichier tel qu'il était à ce moment-là.
| Date et heure | Vignette | Dimensions | Utilisateur | Commentaire | |
|---|---|---|---|---|---|
| actuel | 14 mars 2022 à 12:36 | 2 337 × 1 419 (300 Kio) | Cmenuge (discussion | contributions) |
- Vous ne pouvez pas remplacer ce fichier.
Utilisation du fichier
La page suivante utilise ce fichier :