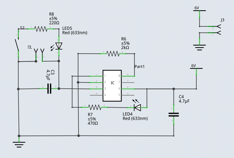
Fichier:Schematictlseance11.png
De Wiki de bureau d'études PeiP
					Révision datée du 14 mars 2022 à 12:42 par Tdelaun1 (discussion | contributions)
Taille de cet aperçu : 800 × 543 pixels. Autres résolutions : 320 × 217 pixels | 908 × 616 pixels.
Fichier d'origine (908 × 616 pixels, taille du fichier : 122 Kio, type MIME : image/png)
Historique du fichier
Cliquer sur une date et heure pour voir le fichier tel qu'il était à ce moment-là.
| Date et heure | Vignette | Dimensions | Utilisateur | Commentaire | |
|---|---|---|---|---|---|
| actuel | 14 mars 2022 à 12:42 | 908 × 616 (122 Kio) | Tdelaun1 (discussion | contributions) | 
- Vous ne pouvez pas remplacer ce fichier.
 
Utilisation du fichier
La page suivante utilise ce fichier :