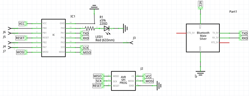
Fichier:Fritzing Shematic.png
De Wiki de bureau d'études PeiP
Révision datée du 24 mars 2022 à 17:48 par Lgambart (discussion | contributions)

Taille de cet aperçu : 800 × 311 pixels. Autres résolutions : 320 × 124 pixels | 1 525 × 593 pixels.
Fichier d'origine (1 525 × 593 pixels, taille du fichier : 104 Kio, type MIME : image/png)
Historique du fichier
Cliquer sur une date et heure pour voir le fichier tel qu'il était à ce moment-là.
Date et heure | Vignette | Dimensions | Utilisateur | Commentaire | |
---|---|---|---|---|---|
actuel | 24 mars 2022 à 17:48 | ![]() | 1 525 × 593 (104 Kio) | Lgambart (discussion | contributions) |
- Vous ne pouvez pas remplacer ce fichier.
Utilisation du fichier
La page suivante utilise ce fichier :