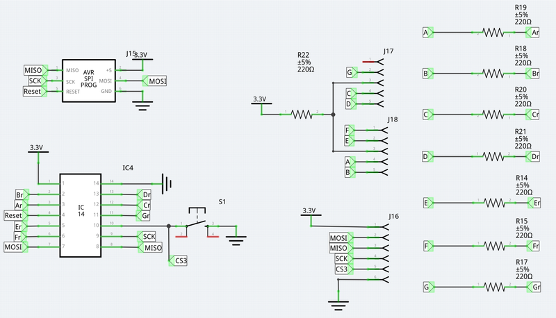
Fichier:Carte fonction schem TCRD.png
De Wiki de bureau d'études PeiP
					Révision datée du 31 mars 2022 à 17:43 par Tchachig (discussion | contributions)
Taille de cet aperçu : 800 × 458 pixels. Autres résolutions : 320 × 183 pixels | 1 279 × 732 pixels.
Fichier d'origine (1 279 × 732 pixels, taille du fichier : 303 Kio, type MIME : image/png)
Historique du fichier
Cliquer sur une date et heure pour voir le fichier tel qu'il était à ce moment-là.
| Date et heure | Vignette | Dimensions | Utilisateur | Commentaire | |
|---|---|---|---|---|---|
| actuel | 31 mars 2022 à 17:43 | 1 279 × 732 (303 Kio) | Tchachig (discussion | contributions) | 
- Vous ne pouvez pas remplacer ce fichier.
 
Utilisation du fichier
La page suivante utilise ce fichier :