Binome2021-3

De Wiki de bureau d'études PeiP
Révision datée du 4 avril 2022 à 10:27 par Azaidi (discussion | contributions) ([17/03/2022])

Introduction

Bienvenue sur la page wiki de notre bureau d'étude.

Cette page sera dédiée à la conception et à la réalisation d'une clé USB, qui sera réalisée de A à Z et sera en mesure de diffuser de la fumée odorante dès lors qu'il y aura échange d'informations.

Pour arriver à nos fins, nous procéderons de la manière suivante: - - - -

Dans le but de personnaliser notre clé USB, nous avons décidé de l'équiper d'un diffuseur de fumée odeur musc ainsi que de plusieurs LEDS afin de reproduire un kaméhaméha sortant par les fesses de SanGoku. En effet, notre clé aura l'aspect d'un SanGoku bébé.

Conception

Carte-plan-de-masse.png

Pour avoir un PCB fonctionnel, nous avons effectué toutes les manipulations nécessaires afin d'éviter tout potentiels court-circuits,

de plus, il nous a fallut minimiser les liaisons sur la face intérieure du PCB, et lorsqu'il nous
















Fig 1 : PCB terminé et vérifié ( fonction supplémentaire )




Copiecle.jpg


Fig 2 : Vue schématique clé USB + fonction supplémentaire


PeiP2022Amine pcb.png


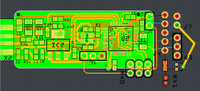
Fig 3 : PCB terminé et vérifié ( fonction supplémentaire et clé USB )



















Expériences : création de fumée

Expérience 1 : Coton-Résistance


thumb
Le but de cette expérience était de chauffer du coton grâce à une résistance dans le but de créer de la fumée.

Le montage était simple, composé d'un générateur, d'une resistance et de coton. Malheureusement,

l'expérience n'a pas porté ses fruits, il nous fallait trouver une autre solution.













Expérience 2: Résistance de cigarette électronique


thumb

La première expérience n'ayant pas aboutit à la création de fumée, nous avons cherché une autre méthode nous permettant

de créer de la fumée à moindre coût. C'est là que nous avons pensé à la résistance de cigarette électronique. En plus,

de la fumée,nous aurions eu une odeur grâce au liquide que nous aurons au préalable versé sur le coton de la résistance.

Après plusieurs tests où nous faisions varier la tension (en utilisant des piles, un générateur etc...) l'expérience a été fructueuse

puisque nous avons réussi à obtenir de la fumée :)



















Code

Chronologie

[17/01/2022]

Présentation du bureau d'études et choix de l'incroyable et inconcevable idée de génie apportée à notre clé du turfu.

Lors de notre première séance, nous avons découvert le bureau d'études "Systèmes embarqués" et avons appris les différentes fonctionnalités d'une clé USB, sa composition... En effet, nous avons vu qu'elle était composée d'un circuit imprimé dit PCB, de composants soudés sur le PCB, d'un code informatique et d'un boitier... Lors des séances prochaines, nous nous intéresserons de plus près à sa composition afin de concevoir entièrement la clé USB qu'on nommera "Chicha" dans la suite de notre wiki ( Si Amine le veut bien )

[20/01/2022]

Le but de la séance d’aujourd’hui est de trouver le moyen de fabriquer de la fumée avec une résistance et d’apprendre à maitriser le logiciel Fritzing.Nous avons donc décidé d’opter pour la solution suivante :-nous utiliserons donc du coton-Ainsi qu’une résistance.La résistance chauffera le coton imbibé d’une odeur particulière choisie au préalable.Notre objectif est maintenant d’apprendre à maitriser le logiciel Fritzing en essayant tout d’abord le circuit nécessaire a notre fonction supplémentaire.


thumb



Nous sommes parvenus a créer ce circuit dédié à la fonctionnalité de la fonction supplémentaire, c’est à dire la fumée odorante (d’où la résistance) ainsi que la Led bleue. (Non confirmation du prof).Nous avons également fais un premier test coton/résistance, vidéo (fail):


thumb

[31/01/2022]

Nous avons ensuite ajouté des masses et des entrées de courants nécessaires à l'alimentation de notre circuit, et nous avons également commencé à travailler sur le circuit imprimé. Le but de la séance était alors d'éviter tous potentiels court-circuits, en minimisant les liaisons sur la face intérieure du PCB, ce qui n'a pas été simple :


Carte111.png


Nous avons appris certaines normes propres au logiciel Fritzing :

- Sortie des fils en ligne droite des composants
- Pas d'angles de 90°, 45° de préférence
- Utilisation des VIA

Ces réglages sont effectués pour éviter les éventuels court-circuits ainsi que maximiser le rapport électrique. Nous avons ensuite obtenu le circuit suivant :

thumb

[07/02/2022]

Lors de cette séance, nous avons corrigé les défauts de notre circuit, c'est-à-dire passer les câbles en face supérieure quand cela était possible. Notre principale préoccupation était de savoir comment nous allions faire passer le câble du milieu en rose du 31/01/2022. De ce fait, nous avons essayé de le faire passer par dessus, et dessous en vain. Nous avons donc décide d'utiliser l'arme cachée impériale : LE VIA. Après maintes et maintes modifications, nous avons réussi à obtenir un circuit vérifié par les RDC et par nos professeurs. Pour la préparer à la production, le plan de masse était de rigueur :


texte descriptif

[21/02/2022]

Le but de notre séance était de faire la liste des composants et de trouver une solution pour la résistance qui ne chauffait pas assez le coton ( problème rencontré lors de la séance du 20/01 ). Nous avons eu comme idée de remplacer la résistance basique par une résistance de cigarette électronique. Nous avons rencontré un soucis au niveau du réglage des photos importées sur le wiki, en effet les images étaient trop grandes, nous avons donc profité de cette séance pour le régler puis nous avons rédiger les comptes-rendus des séances précédentes qui étaient jusqu'ici noté sous forme de notes.

[28/02/2022]

Lors de cette séance, nous avons soudé de nos composants, en effet, au départ nous avions soudés les led, les résistances et le microprocesseur. Nous avons controlé si la led était dans le bon sens grace à un multimètre puis nous avons corrigé les défauts de notre circuit imprimé dans lequel on avait des courts circuits ( cela est du à la CNC qui bug parfois). Ensuite, Monsieur Redon a testé si notre led s'allumait sur Arduino, on l'a tout d'abord fait fonctionner en la faisant clignoter. Nous nous sommes ensuite rendus compte qu'un composant manquait... c'était le mystérieux transitor... Nous devions donc lors de la séance prochaine faire controler a nouveau la led par monsieur Redon pour voir si elle clignotait toujours et si le circuit ne présentait pas de problème à présent.


thumb



thumb



thumb

[03/03/2022]

Lors de la séance du 3 mars, nous avons voulu controler si la led fonctionnait puisque nous avons rajouté à la fin de la séance dernière un tranistor. Nous avons donc ouvert Arduino puis avons essayé de reproduire ce qu'avait fait monsieur Redon La séance du 28/01. Nous avons réussi :) Nous avons, par la suite modifié le code initial dans le but d'obtenir une led qui s'allume en continue ( sans clignoter ) Nous avons donc enlevé les lignes de code correspondantes au clignotement de la led.


thumb


thumb

[07/03/2022]

Lors de cette séance, nous avons regardé des vidéos sur comment utiliser une résistance pour pouvoir à la séance d'après tester si elle fume. Nous avons également peaufiné le wiki (reformulation des phrases, ajustement des photos...) Pour finir, afin de tester notre programme nous avons essayer d'allumer une résistance, mais nous nous sommes rendus compte qu'il n'y avait pas de tension alors nous avons soudé des fils sur le circuit imprimé.


thumb

[10/03/2022]

Amine a acheté la résistance de cigarette électronique ainsi que du e-liquide SANS NICOTINE, nous avons donc essayé de faire de la fumée. Mais avant cela, nous avons recherché sur internet les caractéristiques de la résistance. ( 0,25 Ohms, 30-60 Watts ) Nous avons utilisé un multimètre afin de déterminer où sont les deux terminaux. Nous avons ensuite utilisé des piles LR03 de 1,5 V: une fois avec 2 piles, puis 3, sans succès. Les professeurs nous ont alors amené un générateur avec lequel nous avons réussi la manipulation.

[14/03/2022]

Lors de cette séance, nous avons copié la fonction supplémentaire sur la clé USB, le but de la séance était d'effectuer les routages, chose qui n'a pas été simple puisque 2h après nous n'avions toujours pas terminé.


Copiecle.jpg

[17/03/2022]

2h après le début du routage, nous nous sommes retrouvés avec ceci:


Clebordel.png


Comme vous pouvez le voir nous étions encore loin du résultat attendu. Nous avons alors profité de cette séance pour améliorer nos routages et trouver des solutions aux problèmes que nous avions rencontré. A la fin de la séance, nous nous sommes retrouvés avec ceci :


Clemieuxrangée.png







Fichier de la carte de notre fonction supplémentaire avec plan de masse : Fumée odorante : Fichier:Fonction-supp.zip