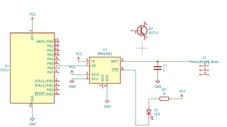
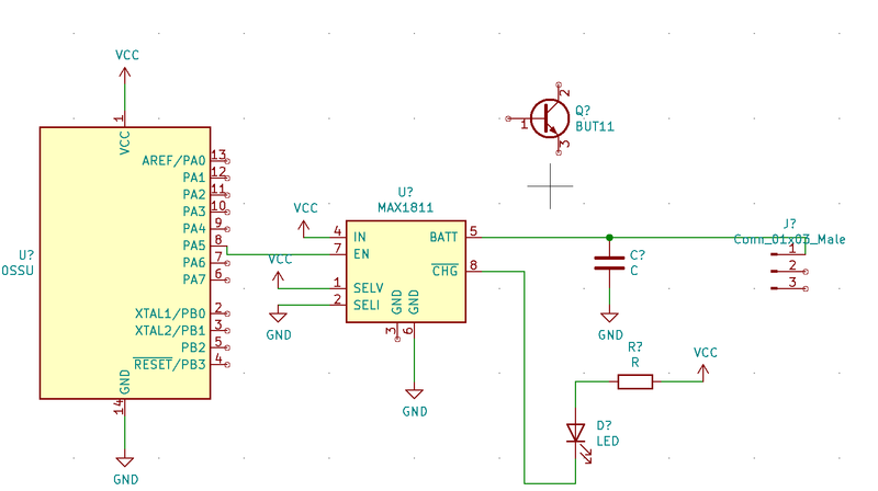
Fichier:Chargeur.png
De Wiki de bureau d'études PeiP
Révision datée du 26 janvier 2023 à 18:57 par Mbarret (discussion | contributions) (Circuit du chargeur de la batterie)
Taille de cet aperçu : 800 × 448 pixels. Autres résolutions : 320 × 179 pixels | 1 547 × 866 pixels.
Fichier d'origine (1 547 × 866 pixels, taille du fichier : 19 Kio, type MIME : image/png)
Circuit du chargeur de la batterie
Historique du fichier
Cliquer sur une date et heure pour voir le fichier tel qu'il était à ce moment-là.
| Date et heure | Vignette | Dimensions | Utilisateur | Commentaire | |
|---|---|---|---|---|---|
| actuel | 26 janvier 2023 à 18:57 | 1 547 × 866 (19 Kio) | Mbarret (discussion | contributions) | Circuit du chargeur de la batterie |
- Vous ne pouvez pas remplacer ce fichier.
Utilisation du fichier
La page suivante utilise ce fichier :