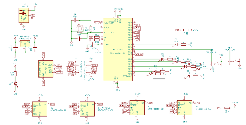
Fichier:Schematique carte final Bosselet.png
De Wiki de bureau d'études PeiP
Révision datée du 3 mars 2023 à 17:46 par Amaille1 (discussion | contributions)
Taille de cet aperçu : 800 × 407 pixels. Autres résolutions : 320 × 163 pixels | 1 707 × 869 pixels.
Fichier d'origine (1 707 × 869 pixels, taille du fichier : 39 Kio, type MIME : image/png)
Historique du fichier
Cliquer sur une date et heure pour voir le fichier tel qu'il était à ce moment-là.
| Date et heure | Vignette | Dimensions | Utilisateur | Commentaire | |
|---|---|---|---|---|---|
| actuel | 3 mars 2023 à 17:46 | 1 707 × 869 (39 Kio) | Amaille1 (discussion | contributions) |
- Vous ne pouvez pas remplacer ce fichier.
Utilisation du fichier
La page suivante utilise ce fichier :