Binome2022-4
Sommaire
Introduction
Lors de ce bureau d'étude, nous allons faire une clé usb avec une fonctionnalité supplémentaire.
Fonctionnalité supplémentaire
Pour ce qui est de la fonctionnalité supplémentaire, nous avons pensé à ajouter un haut-parleur.
Ce dernier va émettre un son (type notification) lorsque qu'on branche la clé et lorsque qu'on l'oublie sur l'ordinateur, elle émettra un son différent (son rigolo) pour dire qu'elle n'est pas contente.
- petit habillage en 3D de la clé (maison, poisson) ;
- éventuellement une led de couleur.
Liste composants
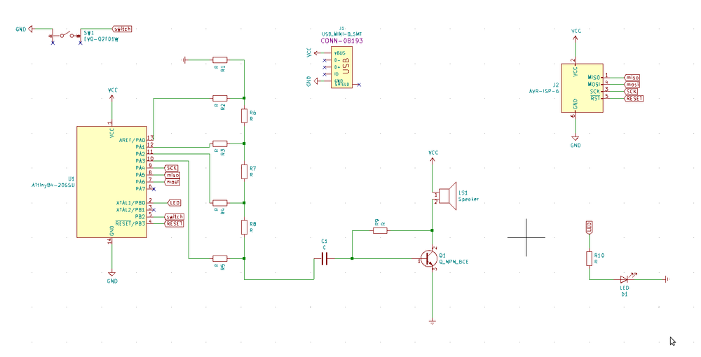
Pour la première carte :
- boutons poussoirs EVQ-Q2F01W ;
- haut-parleur (buzzer, traversant, écartement 6mm) ;
- LED RGB IN-P55TATRGB ;
- ATtiny84.
Prévoir un étage d'amplification, prendre exemple sur la page https://theorycircuit.com/simple-single-transistor-audio-amplifier-circuit/.
Pour le haut-parleur il faut prévoir un DAC (convertisseur numérique vers analogique) externe. Il est possible de créer un DAC basique avec uniquement des résistances, lire la page https://www.electronics-tutorials.ws/combination/r-2r-dac.html.
Ne pas oublier le connecteur ISP (2x3 broches, espacement 2,54mm) pour programmer l'ATtiny84 et le connecteur USB (https://www.sparkfun.com/products/587) pour alimenter la carte.
Vous pouvez commencer à concevoir le schéma du premier circuit.
Lien d'accès aux photos et vidéo additionnels
lien circuit kicad: media: Binome2022-4 GirotWashing kicad.zip
Chronologie
Durant les premières séances nous réaliser le schéma de notre première carte