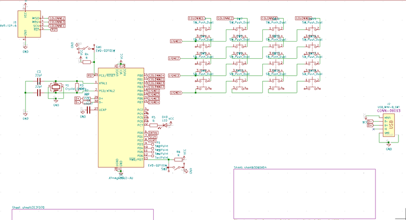
Fichier:Feuille 1.png
De Wiki de bureau d'études PeiP
Révision datée du 4 mai 2023 à 16:16 par Fcamacho (discussion | contributions)
Taille de cet aperçu : 800 × 434 pixels. Autres résolutions : 320 × 174 pixels | 1 536 × 833 pixels.
Fichier d'origine (1 536 × 833 pixels, taille du fichier : 33 Kio, type MIME : image/png)
Historique du fichier
Cliquer sur une date et heure pour voir le fichier tel qu'il était à ce moment-là.
| Date et heure | Vignette | Dimensions | Utilisateur | Commentaire | |
|---|---|---|---|---|---|
| actuel | 4 mai 2023 à 16:16 | 1 536 × 833 (33 Kio) | Fcamacho (discussion | contributions) |
- Vous ne pouvez pas remplacer ce fichier.
Utilisation du fichier
La page suivante utilise ce fichier :