Fichier:Pcb ir.PNG
De Wiki de bureau d'études PeiP
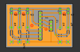
Révision datée du 17 mai 2016 à 00:28 par Mdelapor (discussion | contributions) (Vu sur fritzing du PCB dédié aux phototransistors On a également mis le servo-moteur dessus)
Taille de cet aperçu : 800 × 517 pixels. Autres résolutions : 320 × 207 pixels | 801 × 518 pixels.
Fichier d'origine (801 × 518 pixels, taille du fichier : 74 Kio, type MIME : image/png)
Vu sur fritzing du PCB dédié aux phototransistors On a également mis le servo-moteur dessus
Historique du fichier
Cliquer sur une date et heure pour voir le fichier tel qu'il était à ce moment-là.
| Date et heure | Vignette | Dimensions | Utilisateur | Commentaire | |
|---|---|---|---|---|---|
| actuel | 17 mai 2016 à 00:28 | 801 × 518 (74 Kio) | Mdelapor (discussion | contributions) | Vu sur fritzing du PCB dédié aux phototransistors On a également mis le servo-moteur dessus |
- Vous ne pouvez pas remplacer ce fichier.
Utilisation du fichier
La page suivante utilise ce fichier :