Binome2016-2

De Wiki de bureau d'études PeiP
Révision datée du 11 mai 2017 à 13:47 par Hleurent (discussion | contributions) (Séance 13 : 27/02/17)

Cahier des charges

Notre objectif, lors de ce bureau d'étude, est de concevoir un robot télécommandé. Nous découperons notre travail selon 3 grands axes. Premièrement, la conception de la structure et la découpe du châssis. Puis la tentative de réalisation d'un circuit électronique intégré se basant sur un micro-contrôleur de type "Arduino". Enfin, le contrôle du robot à distance et le travail autour du "Raspberry Pi".

Si le robot est opérationnel avant la date butoir, nous aimerions compléter notre travail par la réalisation d'un but.

Matériel nécessaire:

Structure Circuit embarqué Contrôle à distance
  • Plaques de Plexiglas
  • Logiciel InkScape
  • Deux roues motrices
  • Une roue libre
  • Servo-moteur
  • Visserie
  • Pince
  • Logiciel Fritzing
  • Micro-contrôleur ATMega328p
  • Contrôleur moteurs TB6612FNG
  • FTDI
  • Quartz
  • Adaptateur USB
  • Régulateur 5V
  • Circuit imprimé
  • Raspberry Pi
  • Caméra
  • Système de contrôle

Séance 1: 16/01/17

Lors de cette séance, il nous a été présenté l'ensemble des possibilités de création (robots, buts, terrain) ainsi que quelques réalisations issues des années précédentes qui nous ont permis de découvrir le matériel à disposition. Nous avons ensuite décidé de la direction vers laquelle nous orienter (l'élaboration d'un robot télécommandé) et avons réalisé notre cahier des charges comprenant notamment la liste du matériel nécessaire.

Séance 2: 19/01/17

Objectif de la séance:

Nous souhaitons débuter notre projet par la prise en main du logiciel InkScape qui nous sera utile pour l'élaboration de la structure du robot. En s'inspirant de différents châssis réalisés lors d'anciens projets en IMA, nous aimerions apporter des améliorations en fonction du positionnement des pièces requises.


Nous avons, lors de cette séance, réalisé un croquis du châssis sur feuille, à l'échelle 1:1, en prenant en compte les différentes pièces et contraintes. Il fallait notamment trouver un moyen d'accéder au réservoir de piles pour pouvoir les changer facilement : nous pensions alors le stabiliser sur 3 côtés avec des entretoises, et, pour le quatrième côté, y mettre une tige de plexiglas qu'on pourrait retirer pour y avoir accès. Alors que nous pensions avoir pris toutes les pièces en compte, nous nous sommes aperçus que nous avions oublié un emplacement pour la pince. Après quelques modifications, nous avons alors pu commencer la réalisation du châssis sur Inkscape, en prévision de son découpage.

Séance 3: 20/01/17

Objectif de la séance :

Terminer la réalisation du châssis sur Inkscape, notamment répondre à la question de tailles et emplacements des trous. Dans la même optique, réaliser la partie supérieure ainsi que d'autres parties de la structure. Si nous avons le temps, envisager le découpage de ce dernier.

Nous avons finalement estimé un peu trop rapidement le temps qu'il nous faudrait pour répondre aux questions des trous sur notre châssis : à la fin de la séance, nous travaillons encore dessus et n'avons donc pas pu commencer les autres parties de la structure, et encore moins la découpe. De nouvelles questions sont venues se poser et il nous faut encore en résoudre certaines : les emplacements des vis prévues pour la roue libre notamment risquent de gêner le servo-moteur de contrôle de la pince, nous devons donc revoir et réorganiser notre châssis pour ne prendre aucun risque et ne pas avoir de mauvaises surprises au moment du montage des éléments.


Schéma du châssis (Inkscape)
Schéma du châssis (Inkscape)

Séance 4: 23/01/17

Objectif de la séance :

Continuer la réalisation du châssis sur Inkscape, et en repenser certaines parties pour l'optimiser au mieux.

La partie basse du châssis est désormais terminée et est prête pour découpe. Nous avons trouvé un moyen pour installer le moteur sans gêner la roue libre.

(les parties en pointillés noirs sur le schéma de droite représentent la taille des pièces à installer : la roue libre, la batterie, les piles...)

Séance 5: 26/01/17

Objectif de la séance :

Découvrir et prendre en main la découpeuse laser du fabricarium en découpant la partie basse de notre châssis dans une plaque de plexiglas. Commencer à monter les pièces pouvant l'être telles que la roue libre et le servo-moteur. Si nous avons le temps, commencer la création des petites pièces qui permettront d'y attacher les moteurs des roues.

Lors de cette séance, nous avons pu découper notre châssis après plusieurs essais. Avec l'aide d'un responsable du Fabricarium, qui nous a montré les réglages et la prise en main de la découpeuse, notre châssis était prêt ! ... Où l'était-il ? ... En effet, le trou prévu pour accueillir le servo-moteur était trop étroit de quelques dixièmes de millimètres. Armés de notre lime, nous avons alors élargi les côtés pour que notre servo-moteur s'y emboîte parfaitement.

Nous avons alors pu installer le servo-moteur et visser la roue libre.

Partie basse du châssis

Séance 6 : 27/01/17

Objectif de la séance :

Dessiner les pièces en forme de "T" qui serviront à relier notre châssis aux moteurs des roues. Nous voudrions, pour les créer, utiliser l'imprimante 3D.

Nous avons passé l'intégralité de la séance à chercher et à essayer de prendre en main différents logiciels de modélisation 3D. N'ayant jamais eu l'occasion de réaliser un objet en 3D auparavant, la tâche s'est avérée plus difficile que prévu.


Séance 7 : 30/01/17

Travail personnel :

Nous avons réfléchi, au cours du week-end, au logiciel le plus adapté et intuitif pour la modélisation 3D et avons finalement décidé d'utiliser Google Sketchup. De plus, nous avons repensé la forme de la pièce, et au lieu de faire deux pièces en forme de "T", nous avons opté pour une seule et unique longue pièce qui traverserait tout le châssis dans sa largeur et qui viendrait s'attacher aux deux moteurs. De plus, elle nous permettrait de caler la petite pièce amovible que nous voulions réaliser pour avoir accès aux piles.

Objectif de la séance  :

Lors de cette séance, nous voudrions reprendre les nouvelles mesures pour la pièce à réaliser et la modéliser en 3D à l'aide de Google Sketchup.

A l'issue des deux heures, nous avions quasiment terminé notre modélisation de la pièce destinée à tenir les moteurs. Il nous restait quelques erreurs mineures et la mise à l'échelle à corriger, ainsi que quelques vérifications à terminer.

Séance 8 : 02/02/17

Objectif de la séance  :

Terminer la modélisation de notre pièce en 3D et se renseigner sur l'impression 3D au Fabricarium.

Après avoir vérifié nos mesure, nous nous sommes aperçus que nous devions recalculer l'emplacement de 4 trous destinés aux vis liant la pièce aux châssis. Nous devions alors retravailler le modèle Google Sketchup mais le logiciel était beaucoup moins docile que la dernière fois... Nous avons mis beaucoup plus de temps que prévu à créer ces nouveaux trous et à remettre notre modèle à l'échelle (nous l'avions construit 10 fois plus grand que la taille normale pour une meilleure précision sur les petites mesures).

Lors de l'enregistrement du modèle, il nous a alerté à propos d'erreurs mineures qu'il ne pouvait pas corriger. Nous voudrions examiner cela de plus près chez nous ou lors de la prochaine séance pour être sûrs que ces erreurs ne nous poseront pas de problème lors de l'impression.

Séance 9 : 06/02/17

Travail personnel :

Lors du week-end, nous avons travaillé à corriger les erreurs mineures qui auraient pu corrompre le bon déroulement de l'impression. La pièce est maintenant prête pour l'impression 3D.

Objectif de la séance  :

Après avoir converti le fichier Sketchup au bon format pour l'impression 3D, nous voudrions essayer d'imprimer notre pièce au Fabricarium si une des imprimantes est libre, ou au moins réserver un créneau dans la semaine. Puis nous nous attaquerons à la partie haute du châssis, pour que l'intégralité de la structure soit enfin réalisée.

Arrivés dans la salle, nous avons en premier lieu recherché le format auquel nous devions exporter notre modèle pour être compatible avec l'imprimante. Nous avons alors téléchargé le plugin correspondant et avons exporté notre modèle en .stl. Ensuite, nous nous sommes rendus au Fabricarium pour essayer d'imprimer notre pièce mais les imprimantes étant occupées, nous avons réservé un créneau au cours de la semaine pour nous en occuper.

Nous voulions commencer la réalisation de la deuxième partie du châssis mais nous sommes rendus compte que, pour cela, nous devions connaître la taille de la carte électronique qui y serait intégré. Nous avons alors différé sa réalisation et nous sommes lancés dans la réalisation de la fameuse carte électronique sur le logiciel Fritzing. Ne connaissant pas le logiciel et surtout ne sachant pas par où commencer, nous avons eu un peu de mal à nous lancer dans cette tâche.

Modélisation 3D (Sketchup)
Pièce imprimée et fixée

Séance 10 : 09/02/17

Travail personnel :

Nous avons profité de la disponibilité de l'imprimante 3D ce mardi 07/02 pour enfin imprimer notre pièce.

Alors que nous n'avons rencontré aucun problème pour la visser au châssis, nous avons dû agrandir les 4 autres trous destinés à la fixation des moteurs : les vis étaient trop larges. Nous attendons maintenant la réception de vis plus longues pour enfin accrocher les moteurs (et les roues) au reste de la structure.

Objectif de la séance  :

Continuer la création de la carte électronique sur Fritzing, et essayer de mieux comprendre les circuits que nous devrons réaliser.

Au cours de cette séance, nous avons fait en sorte de se familiariser avec le logiciel. Nous avons pu y voir plus clair et mieux comprendre le rôle de chaque composant de notre future carte électronique.

Séance 11 : 13/02/17

Objectif de la séance  :

Nous espérons, lors de cette séance, pouvoir visser les moteurs à la pièce que l'on a imprimé(e?) avec l'imprimante 3D, qui est elle-même reliée au châssis. De plus, nous souhaitons continuer la prise en main du logiciel Fritzing en nous concentrant sur la partie schématique.

Les roues sont maintenant fixées au châssis. Nous avons bien avancé la partie schématique de Fritzing. Il nous reste cependant à relier le détecteur d'ultrasons ainsi que le servo-moteur au reste du montage.

Séance 12 : 16/02/17

Objectif de la séance  :

Finition de la partie schématique sur Fritzing en nous concentrant sur le capteur d'ultrasons et le servo-moteur. Après avoir fait vérifier qu'il n'y a pas d'erreurs, nous souhaitons commencer l'élaboration du circuit imprimé.

Nous commençons l'élaboration du circuit imprimé. Répartition des tâches entre le circuit imprimé et la conception de la pince.

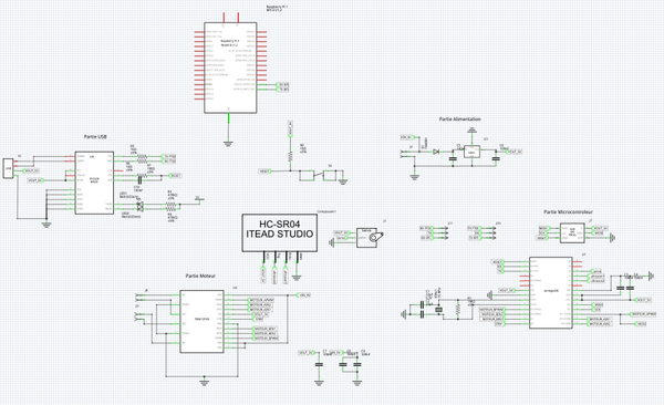
Séance 13 : 27/02/17

Partie schématique de notre carte


Objectif de la séance  :

Pour ne pas perdre de temps, nous avons donc décidé de répartir les tâches. Alors que l'un continuera sur l'élaboration et la mise en place du circuit imprimé sur Fritzing, l'autre s'attaquera à la pince en en concevant d'abord la forme et toutes ses spécificités.

Comme prévu, nous avons continué sur l'élaboration du circuit imprimé sur Fritzing. Cependant il nous faut résoudre des problèmes sur la partie schématique pour éviter que les fils ne se croisent ensuite. Il faut alors modifier des entrées et des sorties entre l'ATMega et le contrôleur de moteur par exemple, comme indiqué sur les images.

Nous avons mis l'élaboration de la pince de côté pour cette séance, préférant concentrer nos forces sur Fritzing mais il faudra s'y atteler dès la prochaine séance pour éviter de prendre trop de retard.

Séance 14 : 02/03/17

Objectif de la séance  :

Travailler en parallèle sur Fritzing pour le circuit imprimé, ainsi que sur feuille et sur Google Sketchup pour l'élaboration de la pince. Nous essayons d'inverser les rôles par rapport à la dernière séance.

Côté circuit :

J'ai placé les différents éléments de la carte électronique de manière à ce qu'il n'y ait pas de "croisements". Début du routage.

Côté pince :

J'ai commencé sa réalisation sous Google Sketchup, mais les sphères et demi-sphères n'étant pas facile à modéliser ni à utiliser sous ce logiciel, je pense en repenser la forme lors de la prochaine séance.

Séance 15-16-17 : 06-09-13/03/17

Schéma de la pince et de son poussoir

Etant submergé par le travail, nous n'avons pas peu le temps de compléter le Wiki lors de ces séances. De plus, nos travaux étaient assez semblables séance après séance et nous n'aurions pas eu grand chose de nouveau à raconter.

Côté circuit :

Carte électronique en cours : Routage du PCB.

Côté pince :

J'ai repensé plusieurs fois à la pince, au système de préhension, à la position des engrenages et au système de poussoir de la pince. Après plusieurs essais, schéma et modélisations sur Sketchup, je pense avoir enfin trouvé une forme de pince convenable et je peux commencer la conception la première pièce de la pince sur Sketchup.

Cette première pièce consistera en un assemblage du premier engrenage et d'un des bras de la pince. J'aurais théoriquement pu lui lier directement une partie de la pince mais je préfère les imprimer en plusieurs parties pour éviter les mauvaises surprises. Je privilégierai donc une attache qui viendra se fixer à la pince au bout des bras.

Pour réaliser l'engrenage sur Sketchup, j'ai utilisé le plugin Involute Gear qui m'a été bien utile. [[1]]

Un problème se pose, c'est notamment celui du deuxième engrenage, pour lequel aucun trou n'a été prévu dans le châssis bas. Nous devrons alors le faire tenir depuis la partie haute du châssis et réaliser une pièce assez solide pour que la pince reste bien stable, et que notre engrenage ne s'effondre pas sous le poids de cette dernière.

Séance 18 : 16/03/17

Modélisation de l'engrenage et du bras

Objectifs de la séance :

Enfin terminer le routage du PCB pour pouvoir finalement imprimer la carte. Côté pince, terminer la réalisation de la première pièce pour réaliser son impression au plus vite.

Côté circuit :


Côté pince :

La pièce que j'avais commencé à réaliser lors de la dernière séance n'était pas aux bonnes dimensions, notamment l'engrenage qui était trop gros. La pince n'aurait donc pas été centrée si j'avais continué le travail à partir de cette pièce. J'ai donc recommencé une nouvelle pièce aux bonnes dimensions, qui était prête pour l'impression à la fin de la séance.

Séance 19 : 20/03/17

Circuit électronique imprimé
PCB de notre carte électronique terminée

La carte électronique a été imprimée durant le week-end ! Victoire !

Objectifs de la séance :

Mettre à jour notre retard sur le Wiki et l'enrichir en images. Réaliser l'autre bras de la pince sur Sketchup et essayer de réserver l'imprimante 3D pour imprimer la première pièce avant la prochaine séance. Apprendre et commencer à souder quelques composants sur notre circuit imprimé.

Côté circuit :

Avec l'aide de l'enseignant, les premiers composants ont été soudés sur la carte, ainsi que les premières résistances et capacités.

Côté pince / châssis :

La mise à jour du Wiki nous prend une partie de notre temps, et le vissage de l'engrenage au servo-moteur également, car les trous réalisés par l'imprimante n'étaient pas forcément à la bonne taille.

Je réalise que pour concevoir l'autre bras de la pince, il me faut une valeur exacte de la hauteur à laquelle sera fixé le système auquel s'accrochera l'engrenage. Pour cela, je préfère donc m'attaquer à la partie haute du châssis avant de continuer la modélisation des éléments de la pince. De plus, la taille de la carté électronique était la seule inconnue qui nous empêchait de concevoir la partie haute du châssis, mais étant imprimée, nous avons tous les éléments pour enfin découper la partie finale de notre châssis. Je le commencerai donc à la prochaine séance.

Séance 20 : 27/03/17

Côté pince / châssis :

Je commence la réalisation de la partie haute du châssis sur Inkscape, en prenant pour base ce qui avait été déjà été réalisé pour la partie basse. Bien sûr, je modifie quelques trous et reprend de nouvelles mesures. Il faut également que je trouve un moyen de réaliser un support pour accrocher le capteur d'ultrasons au reste du châssis.

Séance 21 : 03/04/17

Schéma de la partie haute du châssis

Travail personnel :

Au cours de la semaine précédente, nous avons terminé la réalisation de la partie haute du châssis sur Inkscape. Pour la question du capteur d'ultrasons, nous lui découperons un support en même temps que le châssis, à la découpeuse LASER, que nous viendrons coller sur le châssis à la super-glu. Même si ce n'est pas très glamour, ça devrait être suffisant pour offrir une bonne stabilité au capteur sans devoir passer par une nouvelle pièce en 3D, dont les imprimantes sont surbookées et ne cessent de tomber en panne en ce moment. Nous réservons la découpeuse pour Lundi 03/04.

De plus, en attendant d'avoir l'autre bras de notre pince, et pour ne pas perdre de temps, je réalise la modélisation 3D des deux parties de la pince, que nous pourrons alors accrocher à la pièce déjà imprimée. Nous espérons pouvoir imprimer au moins la partie droite dans la semaine à venir, avant les vacances.


Partie haute du châssis


Côté pince / châssis :

A peine arrivé, je m'empare d'une plaque de Plexiglas et vais découper le châssis au Fabricarium. Bien que légèrement brûlé par endroits, il en sort en bon état et je peux donc lui encastrer et visser quelques pièces, comme l'interrupteur ou la Raspberry PI. Le seul petit souci est que le trou prévu pour accueillir la pièce auquel s'accrochera le bras gauche de la pince est légèrement trop étroit, mais après un coup de perceuse, la vis rentre parfaitement.

Nous pouvons voir, sur le châssis (de gauche à droite) : l'interrupteur encastré, les entretoises chargées de tenir la carte électronique un minimum droite (car elle sera directement encastrée sur le Raspberry Pi, et penche dangereusement), le Rasberry Pi vissé, et enfin la fameuse pièce réalisée par mes soins pour y accrocher l'engrenage du deuxième bras.

Séance 22 : 24/04/17

Partie droite de la pince + bras droit

Travail Personnel :

Avant les vacances, nous avons bien pu imprimer non seulement la partie droite, mais également la partie gauche de la pince. Les trous ne s'étant pas imprimés correctement, nous les avons percés. Nous avons donc pu accrocher la pince droite au bras droit de la pince et constater avec avec joie que la balle s'y logeait parfaitement, et que la pince arrivait pile au niveau du sol (pour éviter que le bras, assez fin, n'ait à en supporter tout le poids). Pour ce qui est de l'alignement des trous de la pince avec le bras, seuls deux des trois trous sont bien alignés, mais cela suffit pour que la pince soit solidement accrochée.

Nous procédons également à une bonne mise à jour de notre Wiki concernant les séances précédentes et le travail personnel, ainsi que l'ajout de nouvelles images pour illustrer notre travail.

Durant les vacances, nous modélisons la dernière partie relative à la pince, qui comporte un disque s'attachant à la partie haute du châssis, un engrenage et le bras gauche de la pince. Nous lançons l'impression dès la rentrée et espérons que nos calculs seront bons et que la pince fonctionnera correctement.

(à faire : photos fritzing schéma et pcb, screenshot chassis haut, screenshot modélisation pince)

Séances bonus : 2/05 & 4/05

Côté pince :

Dès la rentrée nous avons imprimée la partie finale de la pince, vissé le tout et elle fonctionne ! Les engrenages prennent bien et les trous sont bien placés. Même s'il subsiste un petit décalage de quelques millimètres entre les deux bras de la pince (à cause d'un mauvais calcul d'angle entre le bras de la pince et son engrenage associé), la pince peut attraper la balle et nous en sommes plutôt satisfaits. Reste à voir si le servo-moteur aura assez de force pour entraîner la pince dans son mouvement.


Nous avons également soudé les derniers composants sur notre carte électronique ainsi que le port USB. Nous avons soudé nos premiers fils des moteurs du robot et espérons bientôt pouvoir relier la carte aux fils correspondants pour faire enfin rouler notre robot ! Mais pour cela il nous reste encore à programmer entièrement l'ATMega...

Un souci est également apparu car nous avions prévu, sur notre carte, un emplacement pour un port USB de type A (les "gros" ports USB, comme on peut en retrouver sur un ordinateur par exemple). Cependant, il doit lui-même être relié à un autre USB A, celui de la Raspberry. Or les câbles de type USB A vers USB A ne se trouvent pas facilement et nous avons donc dû fabriquer et souder nous-même notre propre câble USB, avec le risque supplémentaire qu'il ne fonctionne donc pas...

Enfin, nous commençons parallèlement la programmation de la Raspberry PI en suivant les étapes de la page d'accueil. Après avoir importé le premier fichier sur la carte SD, nous espérons pouvoir continuer et pourquoi pas terminer cette étape dans le week-end !