Binome2021-10
Sommaire
- 1 Introduction
- 2 Séance numéro 1 : 17/01/2022
- 3 Séance numéro 2 : 20/01/2022
- 4 Séance numéro 3 : 31/01/2022
- 5 Séance numéro 4 : 07/02/2022
- 6 Séance numéro 5 : 21/02/2022
- 7 Séance numéro 5 : 24/02/2022
- 8 Séance numéro 6 : 24/02/2022
- 9 Séance numéro 7 : 28/02/2022
- 10 Séance numéro 8 : 03/03/2022
- 11 Séance numéro 9 : 07/03/2022
- 12 Séance numéro 10 : 10/03/2022
- 13 Séance numéro 11 : 14/03/2022
- 14 Séance numéro 12 : 17/03/2022
- 15 Séance numéro 13 : 21/03/2022
- 16 Séance numéro 14 : 24/03/2022
- 17 Séance numéro 15 : 28/03/2022
- 18 Séance numéro 16 : 31/03/2022
- 19 Séance numéro 17 : 03/04/2022
- 20 Séance numéro 18 : 07/04/2022
- 21 Séance numéro 19 : 25/04/2022
- 22 Séance numéro 20 : 28/04/2022
- 23 Séance numéro 21 : 02/05/2022
- 24 Conclusion
- 25 Ressources
Introduction
Dans ce bureau d'étude, notre principal but est de concevoir une clé USB fonctionnelle.
Nous allons ajouter une fonctionnalité supplémentaire à savoir un code de sécurité sur la clé pour pouvoir l'utiliser.
Séance numéro 1 : 17/01/2022
Lors de la première séance nous avons eu une présentation du but de ce bureau d'étude.
Nous avons pris connaissance de la conception d'une clé USB puis nous avons choisi la fonctionnalité en plus de notre Clé.
Séance numéro 2 : 20/01/2022
Lors de la deuxième séance nous avons commencé à nous occuper de la carte du dessus.
En effet lors de la séance nous avions utilisé 6 boutons avec 2 entrées puis un pont diviseur de tension. Mais en fin de séance nous nous sommes rendu compte que ce ,n'était pas la bonne façon de faire alors nous le modifiions lors de la prochaine séance.
Séance numéro 3 : 31/01/2022
Lors de cette 3e séance nous avons modifié la representation de notre carte du dessus.
Puis on a finalement opté pour une matrice de boutons, cette fois ci avec 9 boutons pour plus de possibilités.
Séance numéro 4 : 07/02/2022
Lors de cette séance nous allons nous occuper à la partie PCB de la carte du dessus
Voici l'avancé à la fin de la séance
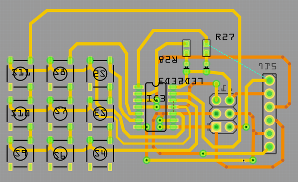
Séance numéro 5 : 21/02/2022
Voici l'avancé du PCB à la fin de la séance:
Séance numéro 5 : 24/02/2022
Lors de cette séance, j'ai terminé le PCB et lancé en gravure la carte
Séance numéro 6 : 24/02/2022
J'ai reçu la carte et commencé a souder les composant sur la carte
Séance numéro 7 : 28/02/2022
J'ai fini de souder tout les composant la carte marche bien ( du moins les led pour l'instant )
Séance numéro 8 : 03/03/2022
Le but de cette séance était de faire un code pour vérifier que les boutons fonctionnent tous, j'ai fini le programme pour la matrice de bouton, résultat, il y a 3 boutons qui ne fonctionne pas
Séance numéro 9 : 07/03/2022
Le problème des boutons est résolu. Testé via le programme fait la séance d'avant
Séance numéro 10 : 10/03/2022
Le module complémentaire est codé Vidéo de la carte [1]
Séance numéro 11 : 14/03/2022
J'ai commencé le PCB de la carte USB
Séance numéro 12 : 17/03/2022
J'ai fini le PCB de la carte USB
Séance numéro 13 : 21/03/2022
Merci à Xavier Redon pour avoir redimentionner et corrigé les erreurs de DRC
J'ai commencé à chercher le model 3d de ma carte, et j'ai commencer à voir comment coder la clé USB
Séance numéro 14 : 24/03/2022
j'ai mis à jour le wiki, et j'ai commencé à modéliser en 3d le designe de ma clé USB
voici ce que je voulais modeliser pour ma clé USB
]voici les extensions de boutons que je voulais mettres 9 fois dans le model 3d pour avoir les 9 boutons facilement pressable.
] Séance numéro 15 : 28/03/2022
Changement pour ma carte car l'alimentation n'était pas la bonne:
j'ai fini le code de la clé USB
Séance numéro 16 : 31/03/2022
J'ai adapté le code de mon module complémentaire pour la clé USB
Séance numéro 17 : 03/04/2022
j'ai commencer a souder les composants sur ma clé USB
Séance numéro 18 : 07/04/2022
j'ai fini de souder les leds, les resistances, les condensateurs et j'ai mis un bouton reset pour pouvoir le passer en DFU lorsque je le souhaite.
Séance numéro 19 : 25/04/2022
J'ai soudé les memoires et le régulateur et les tests memoires fonctionnent. Vidéo led qui clignotte Fichier:Snapchat-1425831388.mp4
Séance numéro 20 : 28/04/2022
la clé est bien detecté, on peut stocker des informations
Séance numéro 21 : 02/05/2022
On a tenté le dernier jour d'enlever le microcontroleur du module complémentaire et de le remplacé par un SPI, apres plusieurs tentative en changeant le code cela ne marche toujours pas
Conclusion
Lors de ce Bureau d'étude, j'ai réalisé une clé usb et une fonctionnalité supplémentaire. J'ai appris beaucoup de chose comme le routage, le soudage et le fonctionnement de différents composants. C'était vraiment intéressant malgré la difficulté à lier le module complémentaire à la clé USB par SPI. J'espére que le projet malgré qu'il ne soit pas fini puisse peut être aider un prochain groupe lors des prochains BE de PEIP 2 et que ces groupes puissent arriver au bout du projet.
Photo de ma clé à la fin
Ressources
code clé USB Fichier:MassStoragePeiP theophile castelain.zip
code arduino Fichier:Code module complementaire arduino.zip
lien fritzing clé USB (il fait 3MO je ne peux pas le mettre sur le wiki donc voir lien vers drive) [2]
lien fritzing module complémentaire Fichier:Clef USB Castelain module V2.zip

