Liste de fichiers
De Wiki de bureau d'études PeiP
Cette page spéciale permet de lister tous les fichiers importés.
Date | Nom | Miniature | Taille | Description | Versions |
---|---|---|---|---|---|
25 janvier 2021 à 06:50 | Éduclé v1.zip (fichier) | ![]() |
58 Kio | 1 | |
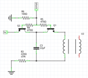
22 janvier 2021 à 17:55 | Maj 1 elec.png (fichier) | ![]() |
43 Kio | Mise a jour du circuit de shock | 1 |
22 janvier 2021 à 15:44 | Circuit 1 educle.png (fichier) | ![]() |
114 Kio | Premier circuit pour éduclé | 1 |